Ολονύχτιο πάρτι στην KTM: Εγκρίθηκε το πρόγραμμα εξυγίανσης

Δεν αναφέρουν ότι βασικός χρηματοδότης είναι η Bajaj
Ολονύχτιο πάρτι στην KTM: Εγκρίθηκε το πρόγραμμα εξυγίανσης
Θάνο Αμβρ. Φελούκα
Από τον

Θάνο Αμβρ. Φελούκα

26/2/2025

Συγκεντρώθηκαν σε ένα πάρτι με στόχο να στείλουν το μήνυμα «είμαστε εδώ», οι εργαζόμενοι στα κεντρικά κτήρια της KTM έξω από το Mattighofen, μετά την ψήφο εμπιστοσύνης στο πρόγραμμα εξυγίανσης που ήταν προγραμματισμένο να εκδικαστεί εχθές.

Λίγο-πολύ ένα προκαθορισμένο πάρτι καθώς ήταν δεδομένο πως θα πάρουν την έγκριση από τους πιστωτές κι αυτό γιατί οι εξελίξεις τρέχουν σε δύο διαφορετικά κανάλια, εκείνα που γίνονται δημοσίως γνωστά και εκείνο που είναι λίγο πιο μπροστά χρονικά.

Η ένωση πιστωτών αναφέρει πως θα πρέπει να καταβληθεί το 30% των ζητούμενων μέχρι τις 23 Μαΐου 2025. Επιπρόσθετα για να εγκριθεί το πλάνο ήταν απαραίτητο να εξασφαλιστούν τα τρέχοντα κόστη από το άνοιγμα της γραμμής παραγωγής που είναι επίσης προγραμματισμένο να ανοίξει σε δύο εβδομάδες και τα οποία ανέρχονται σε 150 εκατομμύρια Ευρώ.

Η ανακοίνωση της ένωσης πιστωτών, όπως και το δελτίο τύπου της Pierer Mobility AG, δεν αναφέρουν ποιος ή ποιοι, είναι εκείνοι που βάζουν βαθιά το χέρι στην τσέπη για να ανοίξει η γραμμή παραγωγής στην Αυστρία και να συνεχίσει το γκρουπ KTM την λειτουργία του απρόσκοπτα και βάση του αρχικού σχεδίου. Κάτι που συχνά παραβλέπεται είναι πως όλα όσα τώρα βλέπουμε να συμβαίνουν, στην πράξη έχουν προαποφασιστεί από την προηγούμενη χρονιά!

 

Οι Ινδοί αγοράζουν Pierer: Ένεση εκατομμυρίων στην KTM από την Bajaj!

Η λύτρωση των Αυστριακών έρχεται από την Ινδία

Οι αναγνώστες του ΜΟΤΟ, εσείς δηλαδή, γνωρίζετε πλέον πως αυτός ο άγνωστος που καταβάλει τα χρήματα, δεν είναι άλλος από τον Rajiv Bajaj που κατέθεσε εχθές 50 εκατ. Ευρώ και δέσμευσε άλλα 150 εκατ. Ευρώ ώστε το πρόγραμμα να πάρει έγκριση.

https://www.motomag.gr/news/epikairotita/oi-indoi-agorazoyn-pierer-enesi-ekatommyrion-stin-ktm-apo-tin-bajaj
συγκεντρωμένοι οι εργαζόμενοι έξω από τα γραφεία

Στις 23 Μαΐου θα πρέπει να καταβάλει επιπλέον 548 εκατ. Ευρώ προς όλους τους πιστωτές τα οποία καλύπτουν μόνο το 30% όσων αξιώνουν.

Ανεπίσημα η KTM, στα κανάλια επικοινωνίας με τους βασικότερους εξ αυτών καθώς και με μερίδα εργαζομένων, έχει υποσχεθεί πως στο τέλος θα καταβάλει το 70% χωρίς όμως ο νόμος να την δεσμεύει για κάτι τέτοιο, ή αυτή η υπόσχεση να έχει επίσημο χαρακτήρα.

Τρεις είναι οι εταιρείες που έχουν οικονομικό πρόβλημα, η KTM AG με 3,847 αξιώσεις από τις οποίες οι 2,600 είναι από εργαζομένους και με συνολικό ύψος 2,25 δις Ευρώ.

Η KTM Forschungs & Entwicklungs GmbH με 1,321 αξιώσεις από τις οποίες οι 903 είναι από εργαζομένους με συνολικό ύψος 116,63 εκατομμύρια και η KTM Components GmbH με 824 αξιώσεις από τις οποίες οι 544 αφορούν εργαζόμενους και συνολικό ύψος 89,27 εκατομμύρια Ευρώ. Συνολικά περίπου 2,45 δις Ευρώ από τα οποία πρέπει να καταβάλουν το 30% κι αυτό γιατί οι αρχές της Αυστρίας είδαν πως σε περίπτωση πώλησης όλων των περιουσιακών στοιχείων το περισσότερο που θα μπορέσουν οι πιστωτές να πάρουν δεν θα καταφέρει να ξεπεράσει το 14,9% χώρια φυσικά της υπόσχεσης για το μακροπρόθεσμο 70%.

Σε περίπτωση που η ρευστοποίηση περιουσιακών στοιχείων έδινε μεγαλύτερο ποσοστό ικανοποίησης, τότε ο μεγάλος χορηγός, ο Rajiv Bajaj δηλαδή, θα έπρεπε να καταβάλει υψηλότερο αντίτιμο για να κρατήσει την εταιρεία ακέραια.

Μένει να δούμε τώρα αν θα αποπληρώσει το σύνολο των αρχικών υποχρεώσεων, περίπου 700 εκατομμύρια Ευρώ άμεσα τις επόμενες 15 ημέρες, αν δηλαδή θα δώσει μαζί με τα 150 εκατομμύρια που χρειάζονται για το άνοιγμα της γραμμή παραγωγής και το υπόλοιπο ποσό ή θα περιμένει την καταληκτική ημερομηνία στις 23 Μαΐου.

https://www.motomag.gr/news/epikairotita/oi-indoi-agorazoyn-pierer-enesi-ekatommyrion-stin-ktm-apo-tin-bajaj
ολονύχτιο πάρτι στην KTM

Εκείνο που αναμένεται να καθυστερήσει όμως, είναι να φανούν οι αλλαγές στην μετοχική σύνθεση των μητρικών εταιρειών. Αυτή την στιγμή ο Rajiv Bajaj κατέχει μέσω τις κοινοπραξίας με την Pierer Mobility, περίπου το 37% ολόκληρου του γκρουπ της KTM, με τις πληροφορίες να αναφέρουν πως έχει ήδη προχωρήσει σε ποσοστό καθολικού ελέγχου.

Η εικόνα εντός της εταιρείας και των στελεχών που αναλαμβάνουν όλες τις εργασίες είναι πολύ καλή. Επικρατεί αισιοδοξία καθώς ήταν ενήμεροι όλο αυτό το διάστημα για τις κινήσεις που πρόκειται να γίνουν και βλέπουν πως κάθε ανακοίνωση επιβεβαιώνει το αρχικό πλάνο για το οποίο ήταν ενήμεροι από τις 29 Νοεμβρίου, ημέρα που ο Stefan Pierer ανακοίνωσε στο κοινό πως το γκρουπ αντιμετωπίζει οικονομικό πρόβλημα.

Ετικέτες

Honda: Νέες πατέντες δείχνουν τον πολυαναμενόμενο V4 κινητήρα

Ο εμβληματικός V4 της Honda – Συζητιέται χρόνια και εξελίσσεται παρασκηνιακά
Honda V4
Από τον

Φίλιππο Σταυριδόπουλο

12/12/2025

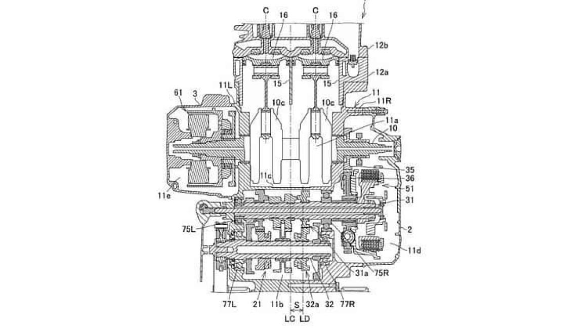
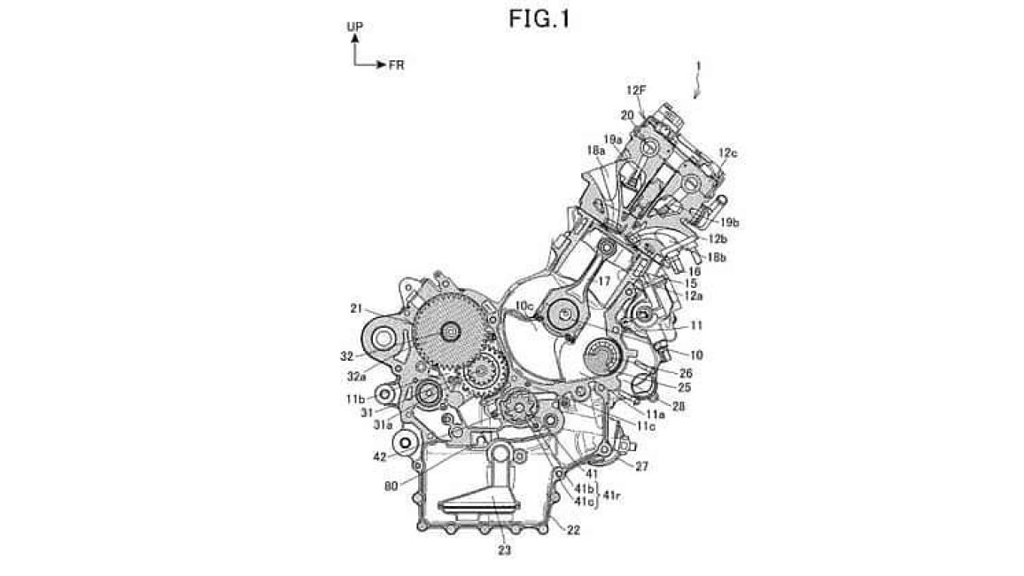
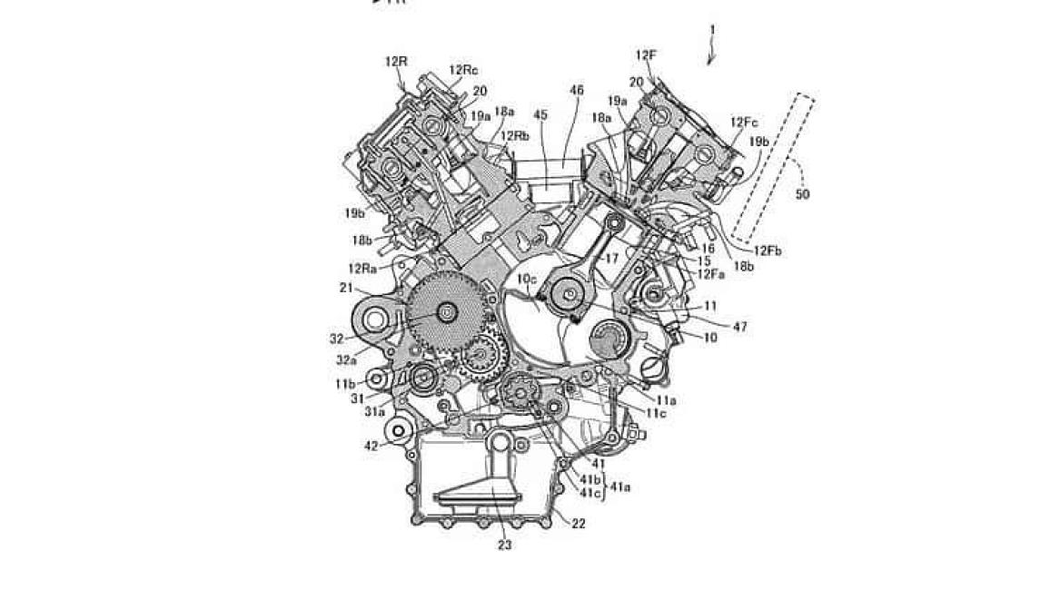
Η κατάθεση μίας ακόμη πατέντας που αποκαλύφθηκε τον Δεκέμβριο του 2025 δείχνει έναν καινούργιο V4 κινητήρα με ενδιαφέρουσες τεχνικές λεπτομέρειες.

Η Honda έχει δεκαετίες εμπειρίας πάνω στη φιλοσοφία του V4 με μοντέλα να φέρουν την διάταξη στη παραγωγή από το 1982 (VF750S) έως το 2020 (VFR1200X), με τους V4 κινητήρες να έχουν εκλείψει από τη μαζική της παραγωγή εδώ και χρόνια.

Honda V4

Ο τελευταίος μεγάλος V4 κινητήρας της Honda (VFR 1200Χ) χαρακτηριζόταν από τις διαστάσεις του, όντας ένας ιδιαίτερα περίπλοκος, ογκώδης και βαρύς κινητήρας με την Honda να θέτει τώρα ως στόχο την διευκόλυνση των διαδικασιών κατασκευής και τη συναρμολόγησης.

Honda V4

Οι ευρεσιτεχνίες αναφέρονται σε κύκλωμα λίπανσης, σχεδιασμένο για να μειώνει τις εσωτερικές τριβές στις αντλίες λαδιού καθώς και σε σύστημα ψύξης με αγωγούς μεταξύ των κυλίνδρων, ενισχύοντας την διαχρονικά προβληματική ψύξη των πίσω κυλίνδρων με το μεγάλο νέο εδώ όμως να είναι η προσπάθεια πλατφορμοποίησης του κινητήρα, που προσαρμόζεται από V4 σε έναν “μισό” δικύλινδρο εν σειρά στα πρότυπα της Aprilia (RSV4 / RS660) αλλά και της δικής της σειράς δικύλινδρων σε σειρά κίνητρων δίκυκλων (NC700/NC750) που βασίστηκε σε σχέδια και την αρχιτεκτονική ενός τετρακύλινδρου κινητήρα αυτοκίνητων (Fit/Jazz).

Honda V4

Στα σχέδια ο κινητήρας δείχνει πιο συμπαγής, με το σώμα και το κιβώτιο να δείχνουν μικρότερα, ίσως χάρη στο νέο σύστημα λίπανσης, που χρησιμοποιεί διαδρομές μέσα στο ίδιο το κάρτερ και μικρούς αποταμιευτήρες για τη λίπανση των επιμέρους στοιχείων.

Honda V4

Η Honda κατοχύρωσε αυτές τις πατέντες που προστατεύουν επιμέρους τεχνικές λύσεις για έναν νέο V4 κινητήρα, βελτιστοποιώντας της παραγωγικές της διαδικασίες και στοχεύοντας μακριά, στην χρονική  διάρκεια και ευελιξία του σχεδιασμού της.

Honda V4

Αυτό που κινεί περισσότερο το ενδιαφέρον είναι το επίπεδο λεπτομέρειας, που σε αντίθεση με προηγούμενες πατέντες της Honda, εμφανίζουν μια πιο αναλυτική απεικόνιση του κινητήρα, που ενδεχομένως υποδηλώνει ότι η εξέλιξη βρίσκεται σε προχωρημένο στάδιο.

Άλλωστε προ ετών ο Tetsuyo Suzuki, επικεφαλής του R&D της Honda, είχε επιβεβαίωσει ότι υπάρχουν τρία project σε παράλληλη εξέλιξη, ακόμη σε επίπεδο μελέτης.

“Υπάρχουν τρία project που εξετάζουμε σοβαρά. Οι επιλογές είναι η αντικατάσταση του Fireblade, το RVF1000 και μια πιο οικονομική έκδοση του RC213V-S. Τα μελετάμε και τα τρία παράλληλα και όλα βρίσκονται υπό σοβαρή σκέψη, αλλά είναι πιθανό να περάσει στην παραγωγή μόνο ένα ή ίσως δύο από αυτά.”

Honda V4

Άλλωστε δεν είναι το μόνο στέλεχος της Honda που έχει στρέψει το ενδιαφέρον σε αυτή την κατεύθυνση, με τον επικεφαλής  μηχανικό του HRC, Yuzuru Ishikawa να δηλώνει μέσα στο καλοκαίρι, πως η Fireblade εμμένει στον εν σειρά τετρακύλινδρο γιατί είναι ελαφρύτερος και φιλικότερος για χρήση στον δρόμο, πράγμα που ήταν προτεραιότητα μέχρι το 2019. Στην πορεία προέκυψε και η ανάγκη για μια μοτοσυκλέτα πιο προσανατολισμένη στην χρήση πίστας και έτσι ήρθε η έκδοση RR-R.

Συμπλήρωσε λέγοντας πως η Honda θα συνεχίσει να προσφέρει μοτοσυκλέτες επιδόσεών για χρήση τόσο στην πίστα όσο και στον δρόμο αλλά ο ίδιος δεν θεωρεί πως είναι σωστή κατεύθυνση για το εργοστάσιο να περάσουν στην παραγωγή μοτοσυκλέτες με κινητήρες που προέρχονται από τα MotoGP, "Αν όμως αλλάξουν οι απαιτήσεις της αγοράς προς την ισχύ και την απόδοση προφανώς και εμείς θα στραφούμε εκεί."

 Η Honda κατέθεσε τις πατέντες τον Μάιο του 2024 και αυτές είδαν το φως της δημοσιότητας στο τέλος του 2025. Με βάση την πεπατημένη, δεν περιμένουμε να έρθει στην παραγωγή πριν περάσουν τουλάχιστον δύο χρόνια, αν και οι πιθανότητες για επιστροφή του V4 δείχνουν να αυξάνονται.

Ετικέτες